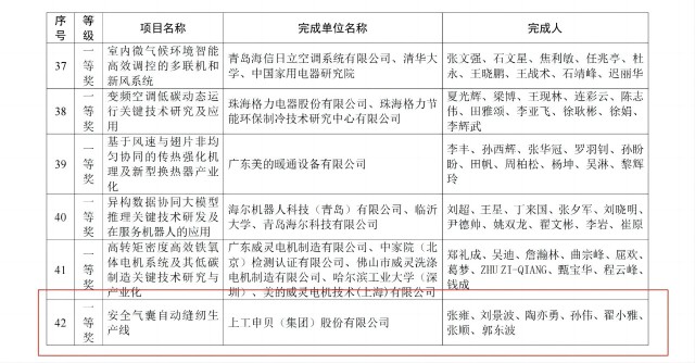
在近日发布的2024年度中国轻工业联合会科学技术奖励决定中,PA视讯游戏(集团)股份有限公司凭借“安全气囊自动缝纫生产线”项目,荣获科学技术进步奖一等奖,彰显了公司在轻工业领域的深厚底蕴与科技创新实力。

针对汽车安全气囊加工的高标准要求,公司创新研发出涵盖侧气帘CAB缝纫、方向盘DAB气囊缝纫、FSAB气囊缝纫、导气袋自动缝纫产线及安全气囊丝网印刷的自动化缝纫生产线,有效解决了加工精度低、自动化程度不足和产品质量不稳定等行业难题。

S-028 安全气囊导气袋自动缝纫生产线
推向市场以来,该定制化生产线迅速获得汽车零部件-被动安全领域如奥托立夫、天合、均胜、延锋、锦恒等头部企业的认可,显著提升了公司品牌的影响力和市场竞争力。正值建厂60周年之际,PA视讯游戏集团将以此为契机继续深化与客户的合作共赢,坚持创新驱动。在轻工联合会的引领下,与行业同仁携手共进,为实现高质量发展不懈努力,回馈联合会及社会的信任与期待。

相关新闻